作者:伟德官网
时间:2026-01-16
浏览:
来源:伟德APP下载
格力电器于去年 10 月 30 日首次披露 2025 年中期利
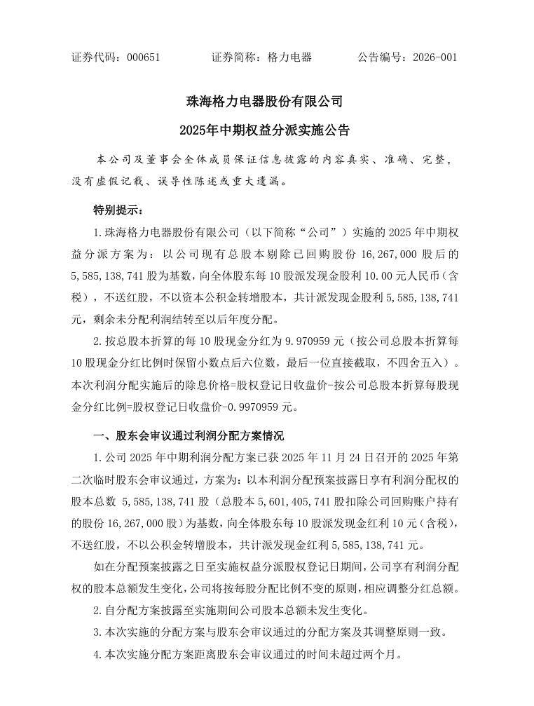
IT之家 1 月 15 日消息,格力电器今日公告称,公司 2025 年中期权益分派方案为☆□:以现有总股本剔除已回购股份后的 55▲▲.85 亿股为基数,向全体股东每 10 股派发现金股利 10 元(含税)=▲,不送红股●,不以资本公积金转增股本▷●■,△=○。股权登记日为 2026 年 1 月 22 日☆•,除权除息日为 2026 年 1 月 23 日。

IT之家注意到△,格力电器于去年 10 月 30 日首次披露 2025 年中期利润分配预案□■。公告称,2025 年前三季度,公司实现归属于上市公司股东的净利润 214=.61 亿•◇▽,净利润率稳中有升,盈利能力稳健●,现金流充裕,为实施中期分红奠定坚实基础。2025 年中期利润分配预案有利于增强投资者回报,保持公司分红政策的稳定性和持续性••●,符合公司正常经营及长远发展需要,符合《上市公司监管指引第 3 号 — 上市公司现金分红(2025 年修订)》《珠海格力电器股份有限公司章程》等有关文件关于利润分配的相关规定,具备合法性、合规性及合理性。
格力电器 2025 年第三季度报告显示,报告期营收为 398.55 亿元,同比下降 15.09%◁◆△;净利润为 70.49 亿元,同比下降 9○.92%。前三季度营收为 1371.80 亿元•,同比下降 6-.50%◇▲;净利润为 214.61 亿元▽,同比下降 2.27%。返回搜狐★,查看更多
- 上一篇:主营业务收入构成为:无人系统45.41%
- 下一篇:制作淫秽视频9000余部